Pasar al contenido principal
.
LAS METÁSTASIS CEREBRALES

LAS METÁSTASIS CEREBRALES

Diagnóstico, manejo y pronóstico de las metástasis cerebrales

El cáncer de pulmón metastatiza en un 28,4% a nivel cerebral1

Tipo de metástasis del cáncer de pulmón

Entre el 50-60% de los pacientes con cáncer de pulmón desarrollarán metástasis cerebrales, frecuentemente al diagnóstico1,2

  • Entre el 50-60% de los pacientes con cáncer de pulmón desarrollarán metástasis cerebrales, y entre el 14-29% metástasis leptomeníngeas.1
  • Los pacientes con cáncer de pulmón presentan más frecuentemente metástasis cerebrales en el momento del diagnóstico.2

 

Los genes driver en cáncer de pulmón, como EGFR, ALK y RET son factores de riesgo para metástasis cerebrales en pacientes con CPNM en estadio avanzado1

En el proceso diagnóstico de un paciente con cáncer no microcítico de pulmón ALK+ debemos tener en cuenta la alta tasa de enfermedad cerebral con relación a otros subtipos de cáncer de pulmón. Así, se estima que entre un 13-35%(1) de los pacientes tendrán enfermedad cerebral al diagnóstico y hasta un 58,4% la desarrollarán en los 3 primeros años.

Pacientes con metástasis cerebrales basales y su evolución de 1-3 años

Porcentaje de pacientes con metástasis cerebrales basales y su evolución en el transcurso de la enfermedad de 1-3 años1-2

 

Incidencia de metástasis cerebrales en CPNM

Incidencia de metástasis cerebrales en CPNM (vs. sin mutación)1

 

La localización de las metástasis cerebrales tiene una significación pronóstica1

Alteraciones más frecuentes según la localización de la metástasis cerebral1

Alteraciones más frecuentes según la localización de la metástasis cerebral

Figura elaborada a partir de: Cacho-Díaz B, et al. Curr Probl Cancer. 2019 (Figura 1)

 

Las localizaciones más frecuentes de metástasis cerebrales son supratentorial (lóbulo frontal, lóbulo parietal y lóbulo occipital) e infratentorial (cerebelo).1

Existen marcadores clínicos significativos de implicación pronóstica:1

  • Síntomas clínicos.
  • Localización y número de metástasis cerebrales.
  • Momento del diagnóstico.
  • Presencia de enfermedad sistémica.
  • Derivación inmediata a centros de referencia.

 

Pruebas de imagen: diagnóstico y seguimiento

Diagnóstico1

En el momento del diagnóstico se recomienda realizar una TC del tórax y parte superior del abdomen incluyendo el hígado y las glándulas adrenales.

Debería considerarse una imagen del SNC al diagnóstico en aquellos pacientes con enfermedad metastásica [IV, B], y se requiere para aquellos pacientes con signos o síntomas neurológicos [IV, A]. La RM es más sensible que una TC [III, B].

 

Seguimiento1

La evaluación de la respuesta en pacientes tratados con terapias dirigidas y/o inmunoterapia se recomienda cada 6-9 semanas, utilizando las mismas pruebas radiológicas iniciales que detectaron las lesiones tumorales [IV, B]. El seguimiento con PET no se recomienda rutinariamente debido a su alta sensibilidad y relativamente baja especificidad [IV, C].

Las medidas y evaluación de la respuesta deberían seguir RECIST v1.1 [IV, A]. La adecuación de RECIST en la evaluación de la respuesta de TKI dirigidos frente a EGFR o ALK en CPNM es discutible [IV, B].

 

Opciones de tratamiento

Las metástasis cerebrales en pacientes con enfermedad ALK+ son generalmente tratadas con distintas técnicas (solas o en combinación), según la extensión de las mismas1-3

Los pacientes también pueden ser tratados con glucocorticoides para aliviar los síntomas4,5

Opciones de tratamiento de la metástasis cerebral

 

ALK: quinasa de linfoma anaplásico; MC: metástasis cerebrales; CPNM: cáncer de pulmón no microcítico; SNC: sistema nervioso central; SRS: stereotactic radiosurgery; TKIs: inhibidores tirosina quinasa; WBRT: radioterapia total del cerebro.

1. Gainor JF, Ou S-H. Logan J, et al. The Central Nervous System as a Sanctuary Site in ALK-Positive Non–Small-Cell Lung Cancer. J Thorac Oncol.2013;8(12):1570-3. 2. Economopoulou P and Mountzios G. Non-small cell lung cancer (NSCLC) and central nervous system (CNS) metastases: role of tyrosine kinase inhibitors (TKIs) and evidence in favor or against their use with concurrent cranial radiotherapy.Transl Lung Cancer Res.2016;5(6):588-598. 3. Wardak Z and Choy H. Improving Treatment Options for Brain Metastases From ALK-Positive Non-Small-Cell Lung Cancer. J Clin Oncol.2016;34(34)4064-4065. 4. Baykara M, Kurt G, Buyukberber S, et al. Management of brain metastases from non-small cell lung cancer. J Cancer Res Ther.2014;10(4):915-21. 5. Dietrich J, Rao K, Pastorino S and Kesari S. Corticosteroids in brain cancer patients: benefits and pitfalls. Expert Rev Clin Pharmacol.2011;4(2):233-42.

 

Manejo de pacientes con metástasis cerebrales

Guías ESMO

  • Las estrategias de tratamiento para las BM dependen del número, tamaño y localización de las BM.1
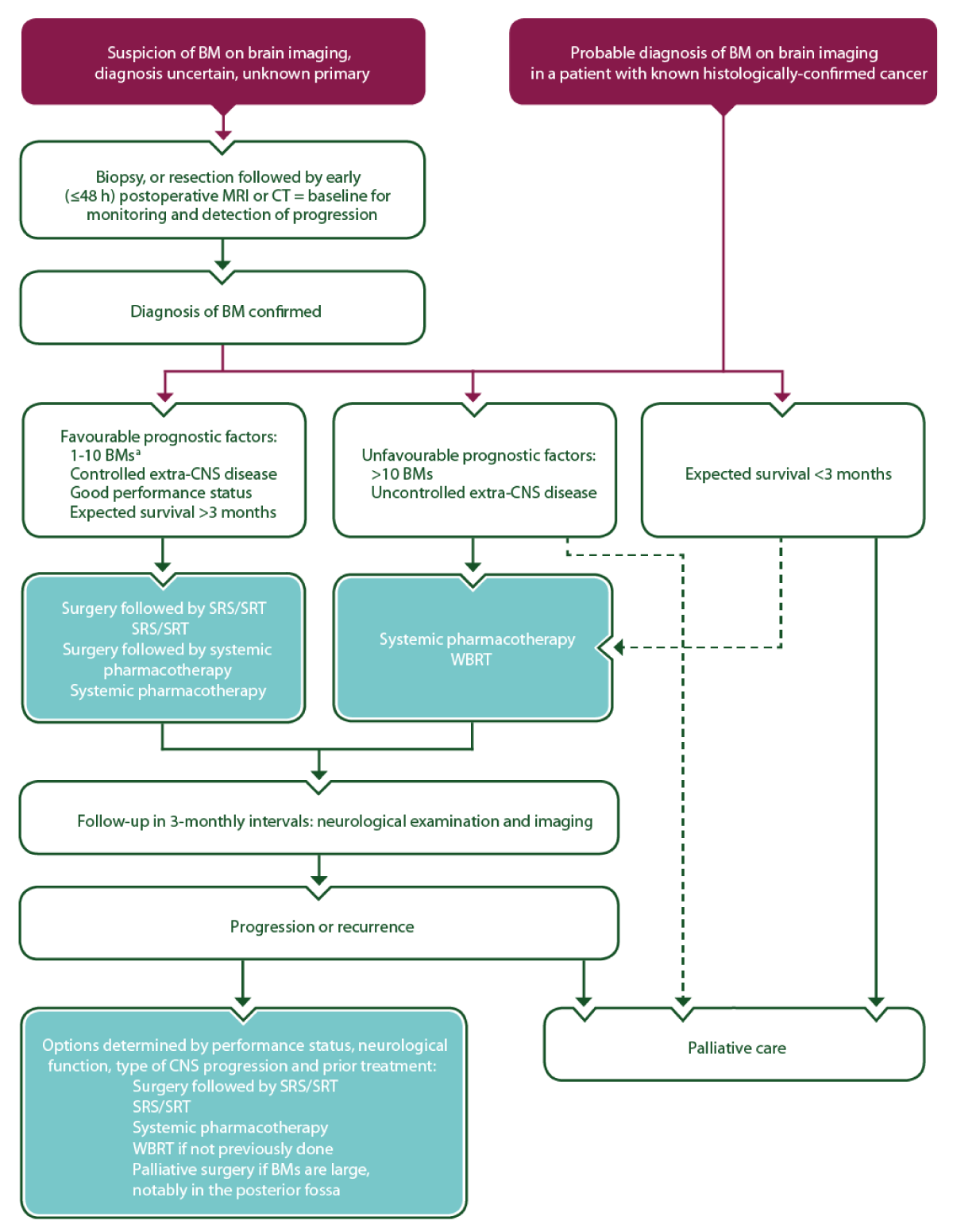
    Combinación propuesta de las diferentes aproximaciones terapéuticas para pacientes diagnosticados con BM2
  • Las estrategias también dependerán del estadio funcional de paciente, y la mayoría implican radioterapia.3
  • ≤4 lesiones cerebrales: resección quirúrgica o radioterapia estereotáctica. La WBRT se puede postponer hasta la recurrencia o la progresión para evitar los efectos secundarios asociados a la radioterapia.3
  • La WBRT adyuvante presenta un efecto sobre el control local del tumor, pero no ejerce un impacto sobre la SG.3
  • Los tratamientos sistémicos con fármacos capaces de atravesar la BHE está recomendado en aquellos pacientes con metástasis cerebrales asintomáticas o con síntomas menores.3 Los inhibidores de ALK parecen exhibir una eficacia en el tratamiento de las metástasis cerebrales.3

Combinación terapéuticas para pacientes diagnosticados con BM

Figura extraída de: Le Rhun E, et al. Ann Oncol. 2021. (Figura 2A).2

Morado: categorías generales o estratificación; azul: terapia antitumoral sistémica; turquesa: combinación de tratamientos u otros tratamientos sistémicos; blanco: otros aspectos del manejo. Línea continua: opción preferida; línea discontinua: opción alternativa aDependiendo del volumen total de BM.

ALK, quinasa del linfoma anaplásico; BM, metástasis cerebrales; BHE: barrera hematoencefálica; CPNM, cáncer de pulmón no microcítico; LM, metástasis leptomeníngeas; SNC, sistema nervioso central; SG: supervivencia global; WBRT: whole brain radiation.

 

Referencias

  1. Berghoff AS, et al. Descriptive statistical analysis of a real life cohort of 2419 patients with brain metastases of solid cancers. ESMO Open. 2016;1(2):e000024.
  2. Le Rhun E, et al. EANO-ESMO Clinical Practice Guidelines for diagnosis, treatment and follow-up of patients with brain metastasis from solid tumours. Ann Oncol. 2021;32(11):1332-1347.
  3. Griesinger F, et al. Brain metastases in ALK-positive NSCLC - time to adjust current treatment algorithms. Oncotarget. 2018;9(80):35181-35194.